


当柴油发电机组排出异常颜色的烟雾,这是它最直接的“故障语言”,不同颜色的烟雾指向截然不同的内部问题。盲目检修耗时耗力,错误判断更会加剧损坏。瓦格耐结合真实案例,系统拆解冒黑烟、白烟、蓝烟的根源,并提供步骤化诊断方案,助你快速精准排障。
1个真实案例:排烟异常别慌,按流程查能省维修费
某工厂发电机组近期频繁冒黑烟,近期加载到70%就冒黑烟,动力明显不足,反复重启仍无改善。电工按瓦格耐《常见问题自查清单》发现是空气滤清器堵塞严重,且喷油器雾化不良(呈油滴状,而非雾状)。按步骤清理空滤、更换瓦格耐配套喷油器后,机组重启带载1小时,黑烟消失,功率恢复100%——整个排查和解决过程仅用2小时,比盲目拆解节省近3000元检修费。这类常见问题,跟着瓦格耐流程自查就能少走很多弯路!

一、故障颜色区分:3秒初步定位问题
发电机组排烟颜色是判断其健康状况的“晴雨表”。通过观察颜色,您可以快速锁定排查方向:
冒黑烟:本质是燃油燃烧不充分,多与进气系统、喷油系统、机组负荷相关;
冒白烟:本质是燃油未燃烧或气缸进水,常与机温、汽缸进水、燃油品质、喷油器泄漏有关;
冒蓝烟:本质是机油参与了燃烧,核心问题是活塞环、气门油封等部件密封失效,导致机油窜入燃烧室。
二、故障深度解析与逐步解决方案
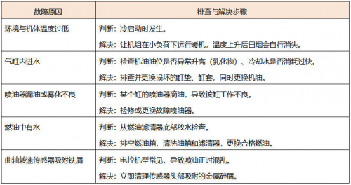
1.柴油机冒黑烟:原因与排除方法
黑烟核心是燃油过剩或混合气过浓(空气不足),按“气→油→电”顺序排查更高效:

核心逻辑:按“气-油-电”顺序,先确保“进气通畅”,再优化“燃油雾化”,最后排查“电控信号”,避免本末倒置。
2.柴油机冒白烟:原因与排除方法
白烟表明燃油以液态形式被排出,或因水分进入气缸受热蒸发,未参与燃烧。

核心逻辑:查“油”与“水”,先确认燃油品质和喷油器,再重点排查发动机是否漏水至气缸内,避免过度拆解,冷启动正常白烟无需修。
柴油机冒蓝烟:原因与排除方法
蓝烟核心是“机油窜入燃烧室”,重点查密封部件:

核心逻辑:核心是“机油燃烧”,先看“机油消耗”(快速定位是否窜油),再按“易损件→核心件”排查,优先解决喷油器、气缸套、气门油封等易更换部件。
自查指南与行动路线图(3步搞定)
1.第一步:观察颜色,初步定位
黑烟:查负荷、进气和喷油。
白烟:主查温度、水和喷油器泄漏。
蓝烟:主查活塞环和机油消耗。
2.第二步:由简到繁,避坑效率高
先外部后内部:先检查空滤、油品、管路接口(这些无需拆解,5分钟可查);
先机械后电控:先解决负荷、雾化、密封等机械问题,再排查传感器、ECU等电控部件。
3.第三步:复杂故障,找专业支持
对于内部拆解(如更换活塞环、检查缸套)或电控编程,建议联系专业维修人员,避免因操作不当造成二次损坏。
涉及“拆解缸体(换活塞环)、ECU编程、增压器维修”等操作,建议拨打瓦格耐技术热线400-0757-022,由专业工程师指导或上门排查,避免操作不当导致二次损坏(如误装活塞环可能引发缸套划伤)。

四、常见问题解答(FAQ)
Q1:机组冷启动时冒白烟,热机后消失,需要处理吗?
A1:如果仅在低温冷启动时短暂出现,属于正常现象,无需特别处理。这是低温环境下燃油雾化差、未完全燃烧导致的“正常白烟”,热机后(水温≥60℃)会自行消失,若热机后仍持续冒白烟,再按“气缸进水/燃油含水”排查。
Q2:清理曲轴转速传感器铁屑后,黑烟/白烟问题就解决了,为什么?
A2:该传感器精确控制喷油正时。吸附铁屑会导致信号失准,ECU发出错误指令,造成喷油过早或过晚,严重影响燃烧,清除后即可恢复正常。
Q3:机组冒蓝烟但机油消耗正常,是什么原因?
A3:大概率是“气门油封轻微老化”——冷启动时油封密封性差,少量机油窜入燃烧室(冒蓝烟),热机后油封受热膨胀,密封恢复,机油消耗无明显变化。建议先观察1-2周,若蓝烟加重或机油消耗加快,再更换油封。
Q4:冒黑烟时伴随“滋滋”异响,该优先排查什么?
A4:优先查“进气系统”,增压器轴承磨损、进气管路漏气会同时引发“黑烟+异响”:
听增压器有无异常噪音,若有则需检查轴承间隙;
用肥皂水涂抹进气管接口,若冒泡则是漏气,需紧固密封件。
Q5:如何系统性预防机组冒烟故障?
A5:使用合格油品:保证燃油和机油的品质。
Q6:如何系统性预防机组冒烟故障?
A6:做好4点即可:
用合格油/滤:燃油选国标柴油,机油/空滤/燃油滤用原厂或瓦格耐适配件;
定期保养:按时更换“三滤”(空气、机油、燃油滤清器),每年检查活塞环、喷油器状态;
规范操作:冷启动暖机后再加载,避免长期超负载;
日常检查:开机前检查机油、冷却液位,留意有无泄漏痕迹。
如需下载完整保养方案,可登录瓦格耐官www.wagna.cn查询

总结
发电机组排烟异常不是“小问题”,那是重大故障的前兆,但也不用慌——按“颜色初判→分步排查→专业兜底”的逻辑,简单问题自己就能解决,复杂问题找专业支持,既能节省维修费,又能延长设备寿命。
若遇到排查后仍无法解决的故障,可拨打瓦格耐24小时技术热线400-0757-022,或点击官网www.wagna.cn,获取1对1的技术指导,还可免费领取《瓦格耐发电机组日常维护自查清单》。
免责声明:本文为企业宣传商业资讯,仅供用户参考,如用户将之作为消费行为参考,凤凰网敬告用户需审慎决定。