


原标题:这类糖尿病最易误诊,最新版专家共识都总结好了
成人隐匿性自身免疫糖尿病(latent autoimmune diabetes in adults,LADA)是指临床早期不依赖胰岛素治疗,以胰岛β细胞遭受缓慢自身免疫损害为特征的糖尿病类型。因为早期不依赖胰岛素治疗,故易被误诊为2型糖尿病。
我国LADA患病人数居世界之首,早期诊断和及时正确干预有利于延缓LADA病情发展,对实施健康中国战略有重要意义。本文对2021年更新发布的《成人隐匿性自身免疫糖尿病诊疗中国专家共识(2021版)》的要点进行了整理汇总,以供医学同道参考学习。

01遗传学特征
要点:
LADA发病的遗传背景具有TIDM和T2DM的易感基因,其遗传特征与T1DM类似。
人类白细胞抗原(HLA)易感基因型存在种族差异;HLA-Ⅱ类基因是LADA的主要易感基因。
02免疫学特征
要点:
LADA的免疫特征包括胰岛炎、胰岛自身抗体、胰岛抗原反应性T细胞等。
单一谷氨酸脱羧酶抗体(GADA)是LADA患者最常见的胰岛自身抗体;联合抗体筛查可提高LADA诊断率。
03临床表现
要点:
LADA的自然病程可概括为四阶段:遗传易感期、免疫反应期、临床非胰岛素依赖期、临床胰岛素依赖期。
自身免疫所致胰岛β细胞功能减退是推动LADA病情进展和临床表现各异的关键。我国LADA患者C肽减低是T2DM的3倍;其中GADA高滴度者胰岛功能衰退显著加快。
LADA患者合并的代谢综合征及其组分、骨密度改变,介于T1DM与T2DM之间。
LADA的肾病及视网膜病变患病率随疾病进展而增加;其ASCVD患病率及死亡率与T2DM相似。
LADA易伴自身免疫甲状腺疾病,建议常规筛查其甲状腺功能和甲状腺自身抗体。
04诊断与分型
要点:
根据病因分类,将LADA归类为自身免疫T1DM的缓慢进展亚型。
LADA诊断标准:应同时具备下述三项(1)糖尿病起病年龄≥18岁;(2)胰岛自身抗体或胰岛自身免疫T细胞阳性;(3)诊断糖尿病后不依赖胰岛素治疗至少6个月。值得注意的是18岁以下青少年亦存在缓慢进展的自身免疫糖尿病,被称为青少年隐匿性自身免疫糖尿病(LADY)。
建议对所有新诊断的表型为T2DM的患者进行GADA筛查,以期早期诊断LADA。
如果考虑成本和检测可及性,建议选择具有LADA高危因素的糖尿病患者进行抗体筛查。LADA高危者可伴有以下临床特征:有TIDM或自身免疫病家族史、非肥胖体型(BMI<25kg/m2)、起病年龄小于60岁。具体诊断路径如下图所示:

成人隐匿性自身免疫糖尿病的诊断路径
LADA可根据滴度高低分为两个亚型:LADA-1型与LADA-2型。高滴度LADA(GADA滴度≥180U/ml)临床特征类似经典T1DM,较少伴代谢综合征,称为LADA-1型;而低滴度LADA类似于T2DM,称为LADA-2型。LADA-1型与LADA-2型的比例在中国患者中大约为1:3。
05治疗与管理
要点:
LADA治疗的总目标:达到理想的糖代谢控制水平;调控胰岛自身免疫反应,保护胰岛β细胞功能;防控并发症及伴发症。
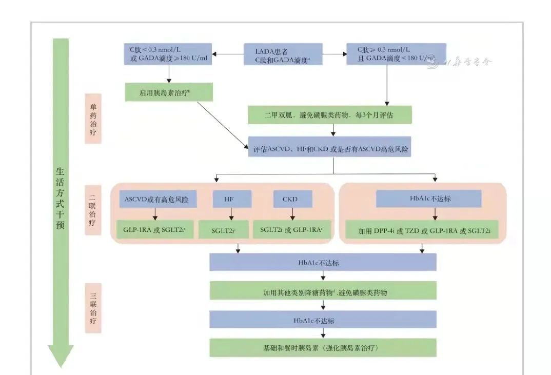
LADA治疗管理流程:先根据C肽水平,再按GADA滴度及是否合并心肾疾病,选择降糖药。若C肽<0.3nmol/L或GADA滴度≥180U/ml,建议使用胰岛素治疗;C肽≥0.3nmol/L且GADA滴度<180U/ml,对于新诊患者伴HbA1c≥9%,可短期胰岛素强化治疗。具体管理流程如下图所示:

LADA治疗管理流程
LADA随访管理:由于LADA胰岛β细胞功能减退呈先快后慢双相模式,建议对有一定胰岛功能者,每6~12月复查1次C肽水平。对病程5年以上患者,至少每年做1次全面的并发症筛查。
血糖控制目标:
(1)LADA患者的HbA1c水平建议通常控制在7%以下;对于血糖控制达标者,每6个月检测1次HbA1c;对更改治疗方案或血糖控制未达标者,每3个月检测1次HbA1c。
(2)对于大多数LADA患者,建议空腹血糖控制在4.4~7.2 mmol/L,餐后<10 mmol/L。
(3)孕期目标是空腹血糖控制在3.9~5.3 mmol/L,餐后1h 6.1~7.8 mmol/L,餐后2 h 5.6~6.7 mmol/L。
(4)对于大多数LADA,建议目标范围时间(TIR)(3.9~10.0 mmol/L)>70%;而对于老年或低血糖高风险LADA,建议TIR(3.9~10.0 mmol/L)>50%;LADA合并妊娠时,则建议TIR(3.5~7.8 mmol/L)>70%。
治疗药物选择,推荐意见如下图所示:

LADA治疗药物选择建议
总之,新版共识结合国内外LADA证据,注重采纳我国临床研究结果,在诊断标准、疾病分型、诊疗思路等方面做了更新。共识强调了C肽和GADA滴度在诊断与治疗中的重要性,为今后我国临床LADA患者的诊治提供了更多参考意见。新版共识指出,早期筛查与准确诊断LADA是防治的关键,个体化治疗是其防治的重点。同时,也提出LADA的临床研究还亟需大样本、多中心临床试验,以便更好地指导临床工作,提高疾病防治水平及治疗效果。
作者:刘雪丽
来源:健康界-内分泌前线
参考资料
[1] 中国医师协会内分泌代谢科医师分会, 国家代谢性疾病临床医学研究中心. 成人隐匿性自身免疫糖尿病诊疗中国专家共识(2021版)[J]. 中华医学杂志, 2021, 101(38):15.
[2] 罗说明, 周智广. 《成人隐匿性自身免疫糖尿病诊疗中国专家共识(2021版)》解读 [J] . 中华糖尿病杂志, 2022, 14(1) : 17-20. DOI: 10.3760/cma.j.cn115791-20211126-00634.