


从保定市文化广电和旅游局获悉,4月21日,由中国科技出版传媒股份有限公司、《中国国家旅游》杂志主办的第五届中国国家旅游年度榜单颁奖盛典在北京举行,保定市获评“2020中国国家旅游年度臻选红色旅游目的地”。

图1:来自保定市文化广电和旅游局
据悉,本届评选基于2020年旅游行业热点大数据分析,由中国国家旅游首席旅行家、行业专家推荐,中国国家旅游榜单评选委员会评审,经综合网络投票,评出人物类、目的地类、品牌类等三大领域34个权威奖项。其中,保定市与陕西省延安市、湖南省湘潭市共同荣获“2020中国国家旅游年度臻选红色旅游目的地”。

图2:来自保定市文化广电和旅游局
全省乃至全国红色旅游线路上的重要节点
据保定市文化广电和旅游局介绍,保定市红色旅游资源丰富、种类全、品位高,是河北省乃至全国红色旅游线路上的重要节点,共有全国红色旅游经典景区10个,红色旅游A级景区5个。

图3:来自保定市文化广电和旅游局
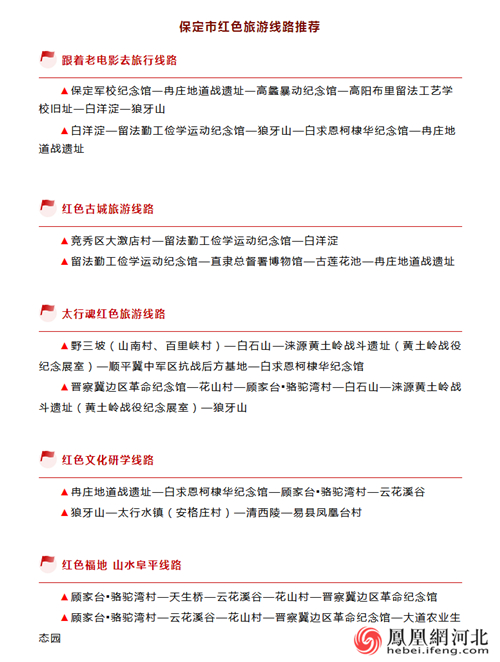
在保定市文化广电和旅游局发布的全市红色旅游推荐线路中可以看到,这些线路以红色旅游资源为主,串联了保定丰富的自然生态、历史文化、乡村田园、都市风情等资源,涵盖了全部10个红色旅游经典景区、6个全国乡村旅游重点村(大激店村、安格庄村、凤凰台村、骆驼湾村、顾家台村、百里峡村)、2个全省乡村旅游重点村(花山村、山南村)和3个国家5A级旅游景区,可以让广大游客追寻红色记忆,弘扬革命传统,畅游大美河山,感悟美好生活,感受红色保定的无穷魅力。
在河北省文旅厅的大力支持指导下,保定市红色旅游发展取得了较好的政治效益、社会效益和经济效益,为开展爱国主义教育、促进革命老区脱贫致富、带动全市旅游产业转型升级作出了重要贡献。
“十三五”期间,保定市红色旅游景区景点共接待国内外游客约3800万人次,全市用于红色景区提升项目的资金约3亿元。
全方位推进保定市红色旅游高质量融合发展
近几年,保定市文化广电和旅游局坚持牢牢守住红色旅游红色底色,加强顶层设计。科学编制《保定市红色旅游发展总体规划》(2013-2020),推进红色旅游与自然生态、历史文化、乡村休闲、都市生活的融合发展,培育形成了一批红色主题鲜明、内涵丰富、形式多样的复合型红色旅游产业和线路,保定市“跟着老电影去旅行”线路被评为全国十大完美线路之一。
同时,保定市文化广电和旅游局严格按照A级景区标准不断提升红色旅游景区基础设施建设和服务规范化水平。充分发挥红色旅游在培育弘扬社会主义核心价值观方面的独特作用,把红色景区打造成集党史教育、爱国主义教育、党风廉政教育等于一体的生动课堂和阵地。留法勤工俭学运动纪念馆去年接待党政机关单位50余个,成功举办了《伟大的足迹——我们的法兰西岁月》全国巡展。
在人才队伍建设方面,保定市文化广电和旅游局始终将其作为红色旅游发展的根本保证,采取专题培训、以会代训、以老带新等形式,对红色旅游讲解员、管理人员、旅行社等从业人员分级分类进行培训。两名红色景区讲解员分获首届、第二届全国红色旅游故事大赛二、三等奖。
今年是实施“十四五”规划、开启全面建设社会主义现代化国家新征程的开局之年,是中国共产党成立100周年,保定市文化广电和旅游局将以此次获奖为契机,认真落实习近平总书记关于红色旅游的重要指示精神,紧密结合党史学习教育,深入挖掘红色文化内涵,着力提升我市红色景区发展质量水平,全面提升保定红色旅游品位,打造全国一流的红色旅游目的地,以优异的成绩迎接建党一百周年。(二清)