


原标题:增加黑框警告!国家药监局修订阿米卡星注射剂说明书
4 月6 日,国家药监局发布公告,对阿米卡星注射剂说明书中的“注意事项”、“不良反应”、“药物互相作用”进行修订,特别增加黑框警告,提示非肠道给药会引起耳毒性和肾毒性,受治者需进行密切临床观察。

阿米卡星注射液,又称丁胺卡那霉素注射液,是一种氨基糖苷类抗生素,适合治疗对多种氨基糖苷类抗生素(卡那霉素、庆大霉素、妥布霉素)耐药的革兰阴性杆菌所致的严重感染。
一、不良反应早有警示
此前,美国食药监局(FDA)已经就阿米卡星注射剂潜在的神经毒性、耳毒性、肾毒性发布黑框警告。

FDA 关于阿米卡星的黑框警告 来自用药助手 App
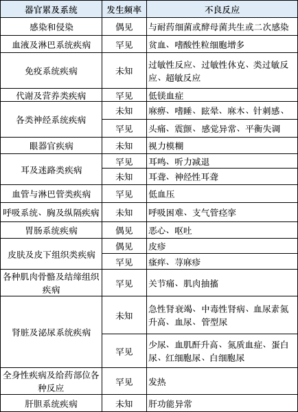
据此次通告,阿米卡星注射剂可引起多系统的不良反应:

所有氨基糖苷类药物都可能导致耳毒性、肾毒性和神经肌肉阻滞。
阿米卡星对第八脑神经的毒性作用主要影响听觉功能,包括高频性耳聋。据报道,玻璃体内注射阿米卡星会导致黄斑梗塞,有时导致永久性失明。此外,肾脏刺激症状(白蛋白、管型、红细胞或白细胞)、氮质血症和少尿也有可能出现。
二、阿米卡星注射剂的使用建议
1、非肠道给药,用量严格遵照说明书用,对受治者进行密切临床观察,特别是治疗期超过 14 天以及肾功能异常的患者。
2、在开始治疗前和治疗过程中,需评估肾功能,且始终给予患者充足水分。出现肾刺激迹象(管型、白细胞或红细胞、或白蛋白),应增加水分摄入。针对老年患者,除了肾功常规筛查检测,也需要肌酐清除率测定,一旦出现肾功能不全(例如肌酐清除率降低、尿比重降低、血尿素氮、肌酐升高或少尿),考虑减少剂量。如果氮质血症增加或尿量逐渐减少,则应停止治疗。
3、注意神经肌肉阻滞和呼吸麻痹症状的发生,尤其是接受麻醉或神经肌肉阻滞药(如筒箭毒碱、琥珀酰胆碱、十羟季胺、阿曲库铵、罗库溴铵、维库溴铵等)或者使用大量柠檬酸盐抗凝时。钙盐可以逆转神经阻滞,同时需要机械呼吸辅助。
4、阿米卡星可对神经肌肉接头产生箭毒样效应,从而加剧肌无力,合并重症肌无力、帕金森氏症等肌肉疾病的患者慎用。
5、建议检测阿米卡星的血药浓度,其血中浓度的峰值应小于 35 µg/ml。
6、一旦出现呼吸困难、血压下降、意识丧失等过敏反应症状,应立即停药并采取适当的救治措施。氨基糖苷类药物交叉过敏已被证实,即对一种氨基糖苷类过敏的患者可能对其他氨基糖苷类也过敏。
7、警惕不敏感微生物的过度生长,如若发生,进行适当治疗。
8、艰难梭菌相关性腹泻(CDAD)可能发生。一旦出现,需要停药,根据临床指征,对患者进行适当的液体和电解质管理、补充蛋白、使用抗生素治疗或进行手术评估。
9、阿米卡星常常作为多重耐药菌的联合用药,因此其药物相互作用也值得关注。具体可参考此次药监局的公告。
【药物相互作用】项的修订如下:
1. 应避免同时或者连续给予全身的、口服的或局部的其他肾毒性或神经毒性药物,特别是杆菌肽、顺铂、两性霉素 B、头孢噻吩、头孢唑林、多粘菌素或者其它氨基糖苷类药物。其它导致其毒性风险性增加的因素还包括高龄和脱水。
2. 不能同时给予阿米卡星和强效利尿剂(依他尼酸或呋塞米),因为利尿剂本身可以导致耳毒性。此外,当静脉给药时,利尿剂通过改变血液和组织中氨基糖苷类药物的浓度来增加其毒性作用。
3. 据报道,氨基糖苷类抗生素和头孢菌素肠外联合给药后,可能导致血清肌酐测定值假性升高。
4. 当由不同给药途径给予氨基糖苷类药物或青霉素类药物会导致半衰期降低和血药浓度降低。只有在严重肾功能损害的患者中,氨基糖苷类药物的失活才具有临床意义。采集供分析的体液样本可能会继续失活,导致氨基糖苷类药物测定不准确。这类样本应妥善处理(及时测定、冷冻或用 β-内酰胺酶处理)。氨基糖苷类药物与 β-内酰胺类抗生素(青霉素类或头孢菌素类)体外混合可能导致相互失活。与上述抗生素联合应用时必须分瓶滴注。
5. 氨基糖苷类药物与双膦酸盐合用时,发生低钙血症的风险增加。
6. 当氨基糖苷类药物与铂类化合物一起使用时,肾毒性和耳毒性的风险增加。
7. 在麻醉药物或肌松药物(包括乙醚、氟烷、d-筒箭毒碱、琥珀酰胆碱和十甲铵)影响下,不建议腹腔内使用阿米卡星,因为可能会发生神经肌肉阻滞和随后的呼吸抑制。
8. 吲哚美辛可能升高新生儿阿米卡星的血药浓度。
总结
选择用药时,临床医师、药师应当充分分析获益与风险,严格遵照药品说明书及其提示来使用阿米卡星注射剂。