


原标题:肥胖不但拉低颜值,还能促进癌细胞生长:Cell 最新研究
随着生活水平的提高,肥胖患者日剧增多,仅在 2015 年,全球因肥胖造成死亡的人数就已超过 400 万,肥胖已成为「世界公敌」「健康杀手」。
NEJM 杂志调查显示,肥胖与 13 种癌症(肺癌、子宫癌、胆囊癌、肾癌、宫颈癌、甲状腺癌、胰腺癌、白血病、肝癌、结肠癌、卵巢癌、乳腺癌等)患病风险增加明显相关,而且会导致更差的预后和生存率。
近年来,科学家对肥胖和癌症之间的相互作用进行了大量研究,方向主要集中在肿瘤的内在效应或肿瘤细胞的内分泌调节轴上,而肥胖引起的全身代谢改变对肿瘤局部微环境(tumor microenvironment, TME)免疫细胞的影响尚未见报道。
近日,哥伦比亚大学 Joshua H. Goodman 和 Anthony W. Ferrante, Jr. 在杂志 Cell 上在线发表题为《Fighting for Fat: Gluttonous Tumors and Starved T Cells》 的文章,以 Previews 的形式针对哈佛医学院研究团队 12 月 23 日在 Cell 发表的题为《Obesity Shapes Metabolism in the Tumor Microenvironment to Suppress Anti-Tumor Immunity》的研究成果,进行了探讨,该研究成果揭示了在争夺能量的战斗中,饕餮肿瘤如何与饥饿的 T 细胞抢夺脂肪,肥胖是如何重塑肿瘤微环境代谢状态、抑制抗肿瘤免疫的。

图片来源:Cell

图片来源:PubMed
研究内容
01. 恶魔帮凶:肥胖加速肿瘤生长
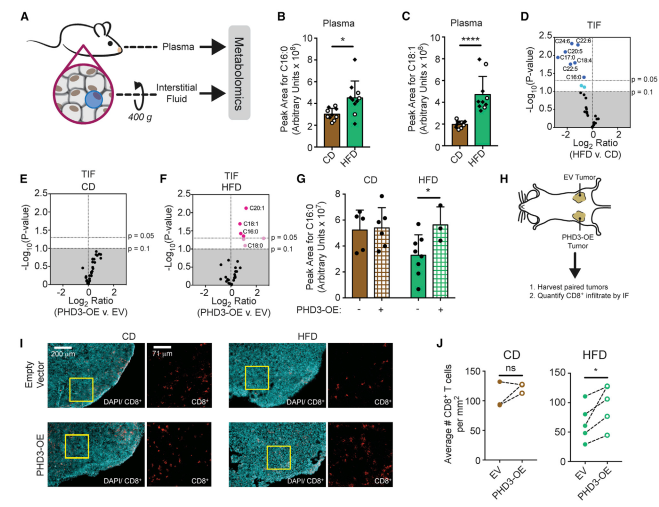
研究人员为揭示肥胖对患有不同类型癌症小鼠的影响,分别为不同组的小鼠提供高脂饮食(high-fat diet,HFD)和对照饮食(control diet,CD)。结果发现高脂肪饮食诱导的肥胖会损害小鼠肿瘤微环境中 CD8+T 细胞的功能,加速肿瘤的生长和进展。
研究人员进一步探索机制发现,高脂饮食只是减少了肿瘤微环境中 CD8+T 细胞的数量,而机体其他部位的 CD8+T 细胞数量却并没有减少。而且,那些残留在肿瘤微环境中的 CD8+T 细胞,尽管它们的活性明显降低了很多,但当这些细胞被分离出来,它们会重新具有正常的活性。
这些结果表明,可能是肿瘤中的特定物质抑制了 CD8+T 细胞的功能。

图片来源:Cell
02. 为能量而战:肥胖导致免疫细胞脂肪酸被剥夺
随后研究人员转录分析表明,在高脂饮食的小鼠中,肿瘤细胞增加了涉及脂肪酸氧化途径中基因的表达,并降低了糖酵解程序的表达;相应地,肥胖小鼠的离体肿瘤细胞吸收的游离脂肪酸(free fatty acid,FFA)多于对照饮食小鼠的肿瘤细胞。
这就说明,在肥胖和高脂饮食造成的环境中,癌细胞会重塑代谢功能以优先吸收和利用脂质,但 CD8+T 细胞不能。随后脂质组学显示,高脂饮食的小鼠的肿瘤微环境中 FFA 相对减少。
这些发现共同表明,高脂饮食 / 肥胖症会重新编程肿瘤细胞生长模式以适应机体脂肪含量的变化,最终局部 FFA 耗竭,CD8+T 细胞缺乏燃料而导致抗肿瘤活性降低。

图片来源:Cell
03. 危机机遇并存:潜在的癌症治疗靶点
以往研究表明 Prolyl hydroxylase 3(PHD3)可以抑制过度脂肪代谢,研究人员发现,肥胖环境下的癌细胞,相比于正常环境下的 PHD3 表达明显降低。因此研究人员推测 PHD3 的下调会增强脂肪酸在肿瘤细胞中的代谢,从而降低了肿瘤微环境中可利用的脂肪酸含量,进而降低了 CD8+T 细胞数量和抗肿瘤活性。
研究人员在肿瘤细胞中过表达 PHD3(PHD3-OE),发现与高脂饮食小鼠的野生型肿瘤相比,高脂饮食小鼠的肿瘤微环境中 FFA 种类的浓度增加,PHD3-OE 肿瘤的生长更加缓慢并且 CD8+T 细胞含量增加。

图片来源:Cell
研究总结
肥胖和现代饮食中富含饱和脂肪酸会导致越来越多的疾病,不仅包括传统上描述为代谢类的疾病(例如糖尿病,动脉粥样硬化和非酒精性脂肪肝疾病),还包括非代谢性疾病,包括自身免疫,传染病,痴呆症和癌症等。

图片来源:Cell
科学家们在努力理解肥胖可能导致这些疾病的发病机理的复杂机制上做出了很大努力,该研究揭示了 T 细胞和癌细胞之间发生了一场新陈代谢的拉锯战,从而建立了一种饮食和全身代谢功能对不同细胞具有级联影响的范例,也开辟了一种利用新陈代谢来改善癌症免疫疗法的治疗新思路。