
原标题:河北8市供暖最新通知!石家庄、唐山、邢台、廊坊…
石家庄
国家电投集团东方能源热力分公司
2020-2021年采暖期即将开始,为确保冬季正常供热,请及时交纳本季采暖费,具体事宜通知如下:
1、交费时间
自即日起至2020年11月10日
2、交费标准
按照石发改价格[2018] 864号文及石价[2015]47号文执行,居民22元/㎡,非居民31元/㎡(天燃气锅炉33.9元/㎡),多层扣减10%公摊(高层15%),如遇价格调整,按物价局新价格执行。可分户控制符合空置房认定标准的用户按规定缴纳20%热损费。
3、交费方式
持缴费卡可采用多种电子商务结算方式交费
银行柜面
河北银行、兴业银行
中信银行、邮储银行
网银
河北银行、建设银行
中信银行、兴业银行、工商银行
手机银行
河北银行、建设银行、中信银行
兴业银行、工商银行、邮储银行
支付宝
点击生活缴费→暖气费→国家电投集团东方新能源热力分公司→按提示完成交费操作
微信支付
打开APP点击右下角“我”→选择支付→生活缴费→供暖费→国家电投集团东方新能源热力分公司→按提示完成交费操作
微信公众号
关注微信公众号
“国家电投集团东方能源热力分公司”
后进入热费缴纳界面进行交费
公司网站
登录我公司网址
http://www.zdtsjzgr.com
(微信扫码、支付宝扫码支付)
4、空置房申报与恢复用热
自即日起至2020年10月15日截止
逾期不再办理
空置房申报:
并联分户控制的用户可通过营业厅客服代表柜台、客服热线966006或微信平台进行业务办理,申报后由我公司统一采取关断措施。未提交过房产证、身份证原件及复印件的用户需携以上证件到营业厅办理,未在规定时间前申报的按全额交费。
恢复用热:
上个采暖期未用热、本采暖期需恢复用热的用户可直接到我公司营业厅客服代表柜台办理,也可通过客服热线966006或微信平台进行业务办理。未提交过房产证、身份证原件及复印件的用户需携以上证件到营业厅办理。
关注微信公众号
客户服务——业务办理
5、银行缴费凭单
银行柜面窗口根据用户交费情况开具缴费凭单,用户需注意核实缴费姓名、金额、详细住址等信息是否准确,避免受到经济损失,为您带来不必要的麻烦。
6、发票开具
交费后如您需要发票,请持有效缴费依据到所属的营业厅开具或关注微信服务号直接开具电子发票,时间为11月、12月的13日-23日,请在此期间办理,逾期将不予开具。
7、营业厅网点
供热管理一部营业厅
管理范围:主要区域为红星街以西、自强路以北、西二环以东(局部泰华街以东)、北二环以南;局部区域包括北焦、北苑供热站
详细地址:柏林南路120号铂领商务楼底商
咨询电话:67598669
供热管理二部营业厅
管理范围:主要区域高新技术开发区用户,局部为金马站、青园供热站
详细地址:谈固东街与建明中路交口东行200米路南供热管理二部院内
咨询电话:85034141(高新区域)
85055685(金马、青园区域)
供热管理三部营业厅
管理范围:主要区域为高新技术开发区居美颐园、天山花园、天山熙湖、太行嘉苑、留村、梧桐苑、珠峰三期、周通、金鑫庄园、珠江花园、华阳公寓、想象国际、水榭花都峰尚、郝家营新村、苹果城、弘达明尚、小岗上、博仕名筑、花样年华、荣御府、紫睿天和
详细地址:珠峰大街珠峰国际花园1#楼底商
咨询电话:82971620 (高新区)
供热管理四部营业厅
管理范围:主要区域为石清路以东、古城西路以南、胜利大街以西(以东仅海光苑小区)、北二环以北,局部区域包括红星街以东、胜利大街以西、石太铁路以北
详细地址:中华北大街338号上林华苑底商
咨询电话:67598115 87750611
温馨提示:
●热用户不得有下列行为:①在室内供热设施上安装换热装置;②从供热设施中取用供热循环水;③未经供热单位同意,擅自改动供热管道、增设散热器或者改变用热性质;④在供热管道上安装管道泵等改变供热运行方式;⑤改动、破坏供热计量及温控设施;⑥擅自扩大用热面积、改变房屋结构影响供热效果;⑦其他妨碍供热设施正常运行的行为。热用户实施以上行为导致室温达不到标准的,供热单位不承担责任,给其他热用户或者供热单位造成损失的,依法承担赔偿责任。
●对未按时交费的热用户,将按照供指办[2016]37号文件规定收取相应违约金。往年欠费和上个采暖期因欠费被关断的用户,须先持缴费卡前往我公司收费网点结清旧欠后,方可办理后续交费和申报空置等业务。
●采暖期内如有供暖问题,请您拨24小时客服热线:966006,欢迎致电垂询。我公司将竭诚为您服务,并感谢您的支持和理解!
●当购买二手房屋时,请及时查询所购房屋的热费交纳情况,以免日后产生纠纷,影响正常用热。
●为避免采暖期前集中交费耽误您宝贵时间,鼓励提前交费与办理其它业务!
石家庄华电供热集团有限公司
居民供热价格:
按石发改价格〔2018〕864号文件:
(一)居民采暖价格:每采暖期每平方米22元。
(二)计费面积:按照住宅建筑面积扣减10%公摊面积计费,有电梯和消防通道的住宅扣减15%计费。地下室及住宅楼外的公摊面积不得计入收费面积。
非居民供热价格:
按石价〔2015〕47号文件:按面积收费的非居民采暖用热价格仍按〔2011〕67号文规定的“一个采暖期每建筑平方米31元”执行。
1.采暖费缴费时间?
本年9月1日-11月10日。
2.热费发票怎么开具?
如您需采暖费发票报销,在缴清本采暖期热费后,持有效缴费信息(缴费成功的截图或银行凭条)到我公司指定片区所(长安管理处谈中街片区所;裕华管理处体育大街片区所;桥西管理处西里片区所;新华管理处北苑片区所)开具热费发票或登录“华电供热”微信公众号,提报电子发票需求,热费发票开具时间:每年11月、12月的13日-23日(期间周六、日正常办公),用户必须在此开票期办理开票业务,过期将不予再开具。
3.空置房怎么申报,如何恢复用热?
自9月1日至10月15日,用户可登录华电供热微信公众号“华电供热(微信号:gh_3988ff41c529)线上申报或到我公司所属片区所填写申报表线下申报。
并联用户申报空置房或恢复用热后由我公司采取措施,上采暖季已在我公司办理空置房或恢复用热的用户,本采暖季如继续维持原状态,无需申报(以上申报流程仅适用于2020年3月15日以前持有热费卡用户,2020年3月15日以后发放热费卡用户需重新申报)。
串联用户申报空置房需每年按期申报,用户自行采取有效措施经我公司检查确认后按空置房核算的金额缴费,逾期将不再办理空置房申报,按全额缴费。
4.暖气不热向谁反映?
如您家暖气出现停供、温降、不热等情况请先自查原因,如无法查明,由物业管理小区换热的,应及时向小区物业公司反映;如您是由供热公司直接管理,请向所属片区站的客服专员反映;属于住户产权范围内的供热设施出现问题(如家中管道、暖气片等),由业主自行维修。
5.室温不达标的退费标准和流程是什么?
采暖季期间因室温不达标用户向所属片区提出测温申请,由客服专员上门测温,经双方共同确认填写《测温记录表》,双方各留存一联;每年3月1日前供热公司统一对测温情况进行汇总,并上报审批进行统一退费,费用自动退入热费卡内。退费标准按照石家庄市统一退费标准执行。
6.室内采暖设施发生泄漏的应急处理有哪些?
在每个采暖期到来之前,供热公司将预先对整个采暖系统进行注水试验,以便及时发现问题,尽早作出妥善处理。这期间,用户应特别关注各单元楼道内张贴的《供热系统注水通知》,做好注水期间室内采暖系统的检查和看护,以防发生泄漏事故,对用户或相邻用户的财产造成不必要损失。最好在事前主动向专业人员了解常用知识,记好供热公司或维修服务人员联系方式。如果是手动排汽阀(暖气片侧上部长约寸许的铜制突出物)发生断裂跑水,可以将油画笔杆或尖头筷子紧紧插入排汽阀断裂处,以有效控制泄水量,然后分别关闭供水、回水阀门。如果是室内其他采暖设施发生泄露,用户应立即关闭进户的供水、回水阀门,对漏水部位进行应急处理,同时拨打所属片区供热维修人员服务电话,请专业人员上门进行妥善处理。
7.暖气打压试水,用户应注意点儿啥?
每年采暖期开始前,为了保证冬季小区暖气系统可以安全稳定的运行,都要提前对管网进行打压试水工作,打压试水期间,用户应注意以下问题:
⑴打压试水期间,保证家中有人。打压试水时,要注意暖气片、暖气管道接口处和暖气管道阀门处是否有由于老化、松动等原因导致的漏水现象,是否有管道阻塞问题。
⑵不要随意动暖气片和暖气管道任何地方。如供热系统中阀门因松动、滑丝出现跑、冒、滴、漏现象,切忌用力关闭阀门,不要随意动手动排气阀(俗称“跑风”,位于暖气片上)。如有漏水现象请及时通知物业,请专业人员进行维修。入户阀门处过滤器应保持清洁,如需清洁,可通知小区物业公司、辖区热力公司的专业人员。
⑶去除暖气设施上的遮盖物。大部分采暖用户装修房屋时,对室内暖气片进行了装饰,装修占压覆盖管道、设施,影响室内对流换热的效果,从而降低供热质量。
⑷特别提醒用户,供热系统中的水不能放出使用。每年供热工作结束后,供热单位都会对管道、设施实行“水保养”,在供热系统补水时加入了化学药剂,其水质完全不符合生活用水标准,若使用或误饮后会造成环境污染或导致人体中毒。另外,用户私自放水使用,会引起供热管道严重缺水,使供热管网系统压力失衡,导致局部或全供热系统不能稳定供热,影响其他用户正常采暖。
⑸并联用户如报停供暖,家中长时间无人,请不要打压试水。否则,储存在暖气管道和暖气片中的水结冰后,容易冻裂暖气管道和暖气片。
8.常见不热故障处理办法?
⑴热源供热参数达不到,导致用户采暖温度不达标。如果出现主管网供热参数不达标的情况,请小区物业或业主及时与各热力公司联系、解决。
⑵换热站换热问题。如果换热站设计不合理,设备故障(如结垢严重),管理不到位,个别用户防水、管道泄露严重,热损耗过大,都会造成住宅室内温度偏低的现象。目前,我市住宅小区的庭院管网主要由小区物业管理部门管理;二次网循环水应确保达到软化标准,并建立水质定时检查制度;特别强调用户不要私自泄放采暖系统中的采暖水。
⑶家中暖气片整体不热,可能由于室外进水、回水阀门未开;局部不热,可能由于顶层未放气;暖气片半热半凉,则是由尾部聚气。总之,在保证循环压力、温度的情况下,不热的主要原因为气堵,放出管内聚气即可。放出管内聚气的详细方法:每个暖气片上都有一个手动排气阀(一般在暖气片顶部),用户可轻轻拧松手动排气阀,听到排气声立即停止扭动排气阀,若见有稳定水流流出可将排气阀轻轻拧紧(放气时请用抹布稍作遮挡,以免弄脏房屋墙面)。如不小心把排气阀拧断了,马上找一根木筷,削尖一头,插入排气孔中,避免大量漏水。然后,再找专业人员进行维修。排过气后,若暖气片还是不热,应请专业人员查明原因,帮助解决问题,切不可盲目放水,大量放水将使暖气管里的热水储存不够,导致暖气达不到应有的温度。
⑷如果同小区其他住户采暖正常,个别住宅室温偏低,排气后仍然存在问题,原因可能是采暖系统设计不合理、或者水力不平衡。属于系统先天不足的问题,只有通过改造采暖系统加以解决。
9.家里的暖气有一个屋不热,要是把其他屋的暖气关小慢慢就会热了。但是原来会热的暖气片一会就会不热了。这是咋回事呢?
⑴可能小区整体的水平水压太低,就是循环压力过低,这需要你问问你们小区其他用户是不是大家都不热?如果都不热那就是热力机组循环压力过低。可能性较小。
⑵可能是你家里的滤网或者暖气片被赃物堵塞,造成水流缓慢、循环不畅。暖气片堵塞比较麻烦,滤网堵塞可以自己清洗一下。
⑶关于前面暖气片热,后面的暖气片不热,关前面的后面就热了,这是水平水力失衡的现象,就是并联的系统,水走选择走最近的路,大量的水在你第一片暖气片循环以后就直接走了,不往你后面的暖气片去了,导致你前面的暖气片里快速过水循环,而水不往后面的走。
这问题就属于施工时没有安装水力平衡装置或者没有按照正确的方式安装暖气片造成的。
10.暖气中的循环水为什么不能擅自排放?
回复:暖气里的水是做过防腐处理的软化水,均加有一定剂量的化学药剂。如果在生活中使用这种软化水,会对人体造成一定伤害。软化水成本很高,擅自排放后,必须及时进行补充,这势必造成无谓浪费。供热系统需有足够的循环水才能保持正常运行,排放暖气中的循环水往往容易导致系统亏水或形成气塞,影响供热效果。假如大量失水,就会降低供水温度,严重影响供热质量。
11.导致室内不热的原因都有哪些?用户供热问题报修都有哪些渠道?
导致室内不热的原因有很多,例如:
⑴擅自改动供热设施,例如挂暖改地暖,使水循环阻力加大,造成供回水流通不畅,致使暖气不热;
⑵私用暖气热水或因暖气不热自行防水,造成供热系统内热水大量流失,形成恶性循环影响供热效果;
⑶室内装修不当造成,将暖气片、管道移到墙内,地下或包装起来使暖气热量散发不出来,造成室内温度低;
⑷有些顶楼和靠山墙住宅房龄较长,门窗不严,保温效果差,造成热量损失较大,室温低;
⑸部分用户加装管道泵。
用户供热问题报修可通过市供热管理中心、市政府公开电话、各供热企业公布的对外公开客服电话进行问题反馈,还有供热企业开通的微信公众平台进行反映。
服务网点
1.长安管理处
(1)谈中街片区所(一站式服务大厅):
地址:谈中街谈北路北行一百米路西 谈中街88号(华莱士南邻)
电话:66161175
(2)上东片区所:
地址:跃进路与煤机街交口南行100米路东上东城5号楼底商
电话:66161172
(3)万达片区所:
地址:建华南大街130号B2-6-104、105
电话:66161162
(4)大马片区所:
地址:金马路大马庄园1号商铺大马庄园北门
电话:66161163
(5)育才片区所:
地址:育才街25号市八十一中学北侧50米底商
电话:66161155
(6)名门片区所:
地址:名门华都6号楼105号商铺
电话:66161167
(7)平安大街片区所:
地址:平安北大街136号平安商务底商
电话:66161171
(8)大经街片区所:
地址:中山华府玫瑰园底商10-103
电话:66161170
(9)胜北片区所:
地址:胜利北街178号花香维也纳底商
电话:66161165
(10)沿东片区所:
地址:沿东街27号沿东小区22号楼东侧
电话:66161173
(11)华清街片区所:
地址:和平东路书香华苑底商4-0104
电话:66161277
2.裕华管理处
(1)体育大街片区所(一站式服务大厅):
地址:裕华区 裕翔街 维多利亚海德园底商 2-1
电话:66161193
(2)众美片区所:
地址:方文路与裕宁街交口北行100米路东(凤凰城底商5-108)
电话:66161185
(3)东岗路片区所:
地址:裕华区 东岗路大马庄园南门底商32号
电话:66161183
(4)建南片区所:
地址:裕华区 仓丰路50号新基业小区2号楼底商
电话:66161192
(5)平南片区所:
地址:桥西区 普园街香榭苑底商1-12
电话:66161195
(6)青南片区所:
地址:裕华区 青园街东岗路交口路南源筑福邸1 商铺0104号
电话:66161208
(7)槐中路片区所:
地址:裕华区 槐中路111号宾南花园底商201号
电话:66160082
(8)平北片区所:
地址:桥西区 元瑞街26号华基君程领寓3号商业0107
电话:66161201
3.桥西管理处
(1)西里片区所(一站式服务大厅):
地址:桥西区友林街21号翰林府邸底商
电话:66161225
(2)东里片区所:
地址:新石中路170号钻石公寓底商
电话:66161226
(3)新石片区所:
地址:中华南大街418号中华南大街与新石中路交口南行50米路西,如家快捷酒店底商
电话:66161219
(4)南长片区所:
地址:中华南大街210号启程大厦南侧底商
电话:66161223
(5)时光片区所:
地址:时光片区:槐安西路270号戒毒所宿舍三号楼东侧底商101(槐安路与时光街交叉口西南角)
电话:66161221
(6)振头片区所:
地址:桥西区新石南路与友谊大街交口西行50米兰亭小区底商
电话:66161220
(7)苑东片区所:
地址:中山西路910号华柴社区15栋西侧
电话:66563610
4.新华管理处
(1)北苑片区所(一站式服务大厅):
地址:新华区变电街39号(岸芷汀兰小区大门口南侧)
电话:88802551
(2)北焦片区所:
地址:新华区电大街96号华电供热新华管理处院内
电话:88802011
唐山
即日起唐山热力将全面开展
2020-2021年度的热费收缴工作
下面为您带来最新交费指南
↓↓↓
一、交费方式
方式1:唐山热力微信公众号 支付宝 微信钱包
您可通过唐山热力微信公众号、支付宝生活缴费、微信钱包生活缴费(因微信钱包生活缴费平台隐藏了部分用户信息,请认真核对后交费)渠道交费;



方式2:银行电子渠道
您可通过下列手机银行、网上银行、银行柜面等银行电子渠道交费;

方式3:热力收费厅
您可到唐山热力任一收费厅交费。
二、温馨提示
温馨提示1、各热力收费厅的服务时间:自即日起至2020年12月15日之前,服务时间为每天8:00-18:00,中午不休;自2020年12月16日起服务时间为上午8:30-11:30,下午13:30-17:30。
温馨提示2、通过热力微信公众号、支付宝、微信钱包、银行电子渠道支付的交费时间:对于往年无陈欠热费的直管居民热用户均支持全天24小时交费服务;通过银行电子渠道、热力微信公众号、微信钱包、支付宝支付交费需要的“用户编号”,可在上年度纸质票据票面上查找,也可通过拨打0315-2820446进行人工咨询。
温馨提示3、通过热力微信公众号、支付宝、微信钱包、银行电子渠道支付交费尚存区域和条件限制:通过银行电子渠道、热力微信公众号、微信钱包、支付宝支付交费的,仅限于唐山市热力总公司供热所管辖范围内(华烨公司管辖服务范围内的热用户可以选择支付宝、微信钱包、河北银行手机APP方式交纳)往年无陈欠热费的直管居民热用户,暂不支持公建单位、底商、代收代缴区域的居民用户。
温馨提示4、公建单位、底商、代收代缴区域居民用户的交费方式:公建单位和底商用户,请按我公司提供的《公建单位2020-2021年度热费收缴通知单》指引交费;代收代缴区域居民用户,需要到所在的物业公司交纳热费。
温馨提示5、通过热力微信公众号、支付宝、微信钱包、银行电子渠道支付交费获取正式发票的渠道:交费热用户可自助开具电子发票,也可凭银行打印的回单或电子回单,在交费第二日开始的30天内到居家附近收费厅开具票据。请您一定在付费前认真核对交费信息后,再进行交费操作,一旦电子发票开具后,便不得换取纸质票据,不支持退费。
温馨提示6、本年度执行的收取热费标准:在市政府没出台新的热费调整政策之前,执行的热费收取标准不变。期间如遇市政府出台新的热费调价政策,执行新的热费收取标准。
温馨提示7、本年度执行热费滞纳金政策:按照《唐山市供热管理办法》第四十条规定,“当年12月31日之前未交清热费的,供热单位可自次年1月1日起按拖欠热费总额每日加收2‰滞纳金。”
温馨提示8、本年度安全交费方式的选择:为了您的交费资金及人身安全,本年度提倡使用热力微信公众号、微信钱包、支付宝、银行电子渠道支付方式交费,不推荐现金方式交费。
三、地址电话

廊坊
廊坊市广达供热有限公司
2020年采暖收费工作已经启动
据了解,今年需要取暖的用户,有三种方式交费。
第一种,用户可通过关注廊坊市广达供热有限公司微信公众号,使用在线服务-在线缴费功能操作;
第二种,可使用支付宝生活缴费-取暖费功能操作;
第三种,用户可持用户卡号到廊坊银行、河北银行、张家口银行、廊坊市广达供热有限公司各营业点或通过这三家银行的网上银行交费。
微信、支付宝、银行交费均不出具发票,如需发票,请直接到廊坊市广达供热有限公司站点交费或持银行回单或交易号到永丰道供热客服中心一层领取。
对于不需要取暖的用户,应于2020年10月20日前到廊坊市广达供热有限公司收费站办理拆除或暂停供热手续。锁闭阀在室内的用户,逾期未办理视为正常供热,将收取全额取暖费。
如涉及房屋买卖的用户,请提前咨询收费站是否有欠费,买卖双方需共同到收费站办理过户手续,如有欠费应予补齐;没有核实过户主及面积信息的,用户可带房本到廊坊市广达供热有限公司站点核对,以免发票用户名称有误。
另外,锁闭阀在室外、上年度取暖的用户,视为本年度仍正常取暖,锁闭阀不再关闭,用户应尽早交纳取暖费,到11月15日仍未交纳的,公司将会给用户关闭阀门,再交费后三个工作日内开阀。
享受城镇低保的用户,则需携带低保证、房本、身份证原件及复印件到收费网点,经三证审核无误后,再按规定交费。

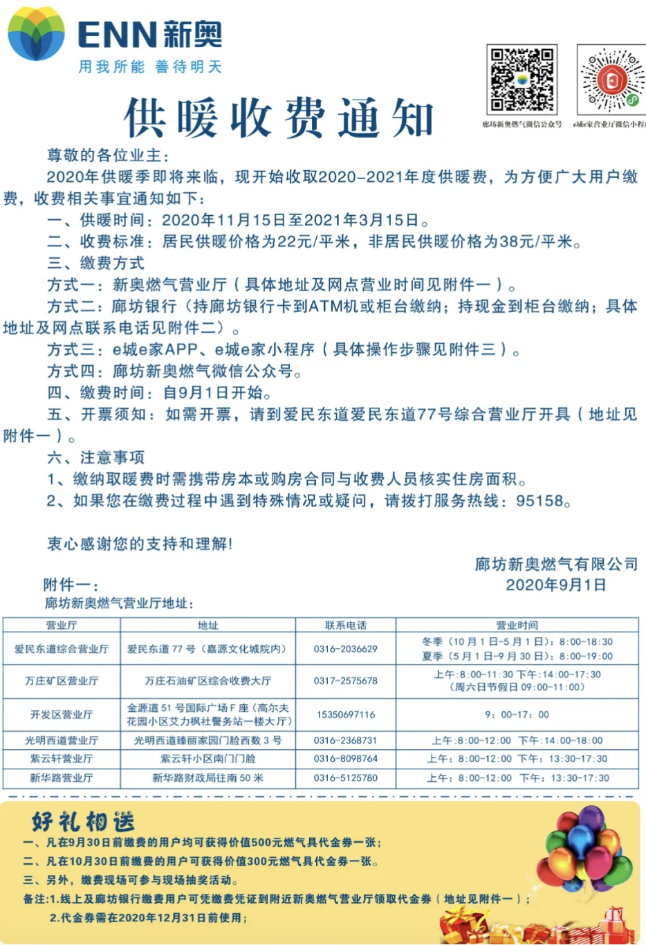
9月1日,廊坊新奥燃气有限公司公布供暖收费通知。其中提到:
供暖时间为2020年11月15日—2021年3月15日。
收费标准是居民供暖价格为22元/平米,非居民供暖价格为38元/平米。
详情↓↓

廊坊开发区
近日,廊坊经济技术开发区热力供应中心发布2020-2021年度取暖费收费通知,一起来看↓
尊敬的用热户:
2020年供暖季即将到来,为方便广大用户缴费,收费相关事宜通知如下:
一、供暖时间:
2020年11月15日至2021年3月15日
二、缴费方式
① 关注“开发区热力”微信公众号缴费;

② 开发区廊坊银行网点缴费;
廊坊银行(开发区支行)
廊坊银行(东方大学城张衡路支行)
③ 热力中心服务大厅缴费:
张家口银行(开发区支行) 一楼热力供应中心大学城第三供热站服务大厅服务时间为:上午:08:30—12:00下午:14:00—17:00支持银联刷卡、手机扫码支付、现金。
三、缴费时间:
缴费时间自9月22日开始
四、注意事项
变更房产信息请携带房屋产权证或购房合同。
五、报修及服务热线
用户可拨打0316-2885577热线报修。
衷心感谢您的支持和理解
廊坊经济技术开发区热力供应中心
2020年9月22日
邢台
邢台市热力公司2020-2021年采暖费已经开始收取了!
收费标准:居民生活用热价格仍按邢台市物价局【2008】49号文件执行,即每建筑平方米18元。如有价格变动,按新文件执行,差价多退少补。
交费截止时间:2020年11月15日
渠道一
线上交费方式
1、微信公众号交费

2、微信小程序交费

3、支付宝交费


辛集
关于供热报修方式的通知
供暖季即将来临,中电辛集热力有限公司为您提供7×24小时贴心服务。若有供热报修、供热咨询需求,可随时拨打如下电话:
热力公司服务热线:83228508、83228958、83228959
供热服务投诉专线: 83228000
为了避免热线电话占线等待,为大家提供更快更优质的供热服务,我公司开通了微信公众号报修服务平台。大家仅需关注“中电辛集热力有限公司”微信公众号,即可实现线上报修,操作简单便捷,欢迎大家相互转告推荐。
中电辛集热力竭诚为您服务!
中电辛集热力有限公司
供热收费通知
尊敬的各位业主:
2020年供暖季即将来临,现我公司将收取2020-2021年度采暖期的取暖费,为方便广大用户缴费,收费相关事宜通知如下:
一、收费时间:
2020年9月7日-11月10日
二、收费标准按辛价字[2008]13号文件规定:
1、收费价格:居民采暖费按建筑面积19.8元/㎡/采暖期(住宅楼建筑面积扣减10%;有电梯和消防通道的扣减15%),非居民采暖按建筑面积26.5元/㎡/采暖期;
2、单管串联用户以单元或阀门系统为单位,统一缴费后方可供热;
3、热水交换器为非采暖设备,在各用户自愿安装情况下,按每户采暖期60元缴费。
三、缴费方式:
(1)现场缴费(具体地址及营业时间见附件一),用户如有供热缴费卡,可就近缴费;
(2)微信(关注公众号“中电辛集热力有限公司”-业务办理-供热缴费);
(3)支付宝(生活缴费-暖气费-“中电辛集热力有限公司”)。
因新冠肺炎疫情影响,为避免人群聚集,建议用户尽可能选择网上缴费或错峰缴费。
四:报停:
今冬不需采暖的用户应通过两种方式报停:
(1)可到所在辖区营业所或收费点办理停暖手续并校验、关闭阀门;
(2)也可在微信公众号里-业务办理-业务办理-供暖报停中填写信息,进行网上报停手续;
停暖手续办理截止到10月15日,对未办理报停手续的用户,在供暖期内所造成的所有损失将由用户自己负担。
五、请未签供用热合同的用户携带房本、身份证的原件及复印件办理签约事宜。
六、服务电话:0311-83228508
附件一:

供暖季即将来临,中电辛集热力有限公司为您提供7×24小时贴心服务。若有供热报修、供热咨询需求,可随时拨打如下电话:
热力公司服务热线:83228508、83228958、83228959
供热服务投诉专线: 83228000
为了避免热线电话占线等待,为大家提供更快更优质的供热服务,我公司开通了微信公众号报修服务平台。大家仅需关注“中电辛集热力有限公司”微信公众号,即可实现线上报修,操作简单便捷,欢迎大家相互转告推荐。
中电辛集热力竭诚为您服务!
中电辛集热力有限公司
2020年9月7日
秦皇岛
2020-2021采暖季供暖准备工作正在紧锣密鼓进行着,热用户可在11月5日之前一次性缴清当年取暖费可享受5%的优惠。为了使广大热用户享受到及时、便捷的服务,市热力有限责任公司诚邀您关注公司微信服务平台“qrl801”或扫描下方二维码,进行用户编号绑定,轻松享受便捷服务,同时专属客服代表还可以为您提供一对一服务,免除排队困扰,尽享折扣优惠!

热用户服务平台缴费步骤
进入微信服务平台,选择“用户平台”进入用户操作系统。
在热用户服务平台中选择需要进行缴费的房屋,并点击房屋信息卡片中任意位置,将卡片选蓝,选择“我要缴费”。
进入热费缴纳平台后,会显示待缴费房屋用户信息,以及总缴费金额(11月5日前缴费,平台会自动显示优惠后热费总金额)
选择“微信缴费”或其他您所需的缴费方式,即可完成热费缴纳。
缴费成功后,您会收到来自市热力的提示短信。
微信生活缴费步骤

支付宝生活缴费步骤

银行第三方代收机构方式

“春晖”两级客服中心营业地址及乘车路线

如有其他问题,您可以拨打8905890,“春晖”客服热线。
邢台
邢台旭阳安能热力发布2020-2021年度采暖季供热收费公告↓↓↓
尊敬的热用户:
采暖季即将来临,为保证您今冬正常用热,我公司定于2020年10月10日至11月10日收取本年度采暖费,请及时缴纳采暖费。现将本年度采暖季收费事宜通知如下:
一、收费标准
依据邢台市物价局【2008】49号文件规定:
居民住宅:按房屋建筑面积18元/㎡收取
非 居 民:按房屋建筑面积30元/㎡ 收取
二、缴费方式和地址
(一)缴费方式
01.持供热服务卡到我公司营业厅缴费
02.微信搜索“邢台旭阳安能热力”关注我公司公众号,绑定供热服务卡号,进行微信缴费
03.持供热服务卡到河北银行、农业银行、中国银行、张家口银行或邢台银行办理缴费业务
(二)缴费地址及时间
营业厅地址:桥东区开元北路旭阳安能热力有限公司营业厅(翟村村委会办公楼一层)
缴费时间: 8:30---17:00(节假日不休息)
三、注意事项
01.低保户缴费请携带低保证首页(有户主信息页面)、最新年审页面及经办人、低保证持有人身份证正反面复印件到我司营业厅办理。
02.需开发票的用户居民开发票需提供①身份证复印件、②小区名称、单元及房间编号③联系电话;非居民(单位或企业)开发票需提供①企业名称(带营业执照复印件)②企业税号③企业注册地址及详细联系④开户行及账号。需开发票的用户请于缴费当月在营业厅办理登记,逾期不予受理。
03.安装热水器的热用户原则上需自行拆除,如若使用请到热力公司营业厅缴纳热损费100元/台。
服务热线:3217111 /3212996
廊坊
廊坊华源盛世热力发布2020-2021采暖季供暖收费通知↓↓↓
尊敬的用户您好!
我公司2020-2021采暖季收费工作于10月12日开始,现将收费的有关情况告知如下:
一、收费须知:
1、收费标准:廊发改价格(2019)480号文件标准。
居民用热价:22元/建筑平方米 非居民用热价:38元/建筑平方米
2、收费时间:2020年10月12日—2020年11月15日
周一至周日 上午8:30—11:30 下午13:30—16:00
3、收费地点:中建和悦国际南门21号楼底商1单元102室 廊坊市华源盛世热力收费大厅(富康道法制宣教中心对面)
4、收费方式:
(1)疫情期间请广大用户关注微信公众号(手动输入“廊坊华源盛世热力”进行关注),按公众号内提示操作,绑定用户编号后实现线上缴费。
(2)热力收费大厅缴费:用户需持廊坊市健康码、进入大厅前测体温、戴口罩、排队依次进入大厅交费。大厅支持POS机银联刷卡、微信支付、现金支付(每周六下午不收现金)。
二、特别提示:
1、 首次到热力收费大厅缴纳取暖费的用户请您携带房本复印件及业主身份证复印件。
2、本年度不取暖及不具备采暖条件的用户请您携带业主身份证复印件于10月25日前到收费大厅办理停暖手续。
3、上年度取暖的用户,我公司视为本年度仍正常取暖,锁闭阀不再关闭,望您尽早缴纳取暖费。截止11月15日仍未缴纳的,我公司会关闭阀门,请自行采取防冻措施,由此造成的损失我公司不负责任;再交费后三个工作日内开阀。
4、开票须知:本年开具电子发票,请热用户提供有效邮箱号码用于接收电子发票。根据税务部门的管理要求,居民用户只可开具个人抬头发票,发票一经开出不能更换。
5、为方便热用户缴费,我公司即将推出微信和支付宝的“生活缴费”功能,请关注我公司公众号,届时会在微信公众号进行通知,尽请期待!
收费咨询电话:13315638249
客户维修电话:13315638349
廊坊市华源盛世热力有限公司
2020年9月23日
沧州
据沧州热力有限公司消息,2020-2021供暖季报停业务于9月15日启动。大家可以通过以下两种方式进行报停。
01微信公众号办理报停
根据疫情防控的需要,请大家首选在沧州热力有限公司微信公众号上办理报停,关注热力公司微信公众号,按照以上提示进行报停。
02客服大厅办理报停
不能通过微信报停的,可持用户卡到热力公司客户服务大厅办理报停手续。
客服大厅地点:开元大道与双金路交叉路口东南角(双金公园西北角)。乘市内158路公交车到铭鉴律师楼站下车,南行约100米即到。
03报停办理时间
2020年9月15日——2020年10月15日
04咨询电话
报停咨询:2199633
供暖热线:2157040(供暖季24小时开通)
05温馨提示
为了提前做好供热准备,目前热力公司正在对换热站、供热管网和设施逐步进行注水试压工作,试压完成后,管网将处于带压状态。请本季不用暖的用户自行关闭入户管道的供回水阀门,在规定时间内及时报停,以避免因管网设施跑冒滴漏,而影响您的正常生活。
建议二手房交易用户在交易前到热力公司查询用户信息。
张家口
据张家口市市政公用热力有限公司消息,为方便用户足不出户办理供热业务,市政公用热力公司开通了微信公众号办理停供渠道。
报停时间:2020年8月15日—2020年10月15日。
供热报停业务一年一办,报停有效期为一个采暖季。
办理报停流程
一、关注张家口市市政公用热力有限公司微信公众号
二、选择业务办理,选择供暖报停。
三、绑定供热卡输入供暖卡号,选择您需要报停的房屋地址。
四、进入业务办理页面,确认信息,填写经办人姓名及手机号码(务必准确有效)、上传经办人身份证正、反面照片,点击“本人已阅读《停暖协议书》并同意遵守”,提交。提交并不代表办停成功,停报资料审核为3个工作日,报停是否成功供热公司都将以微信形式通知用户结果。
五、查询提交资料审核结果,点击个人中心—我的记录—报停记录方可查询到审核资料结果。
审核未通过的用户可根据报停记录详情中反馈的拒绝原因进行更正后重新办理业务,也可到供热公司营业厅进行报停业务办理。